beats365(中国区)-唯一官方网站
欢迎来到广西医科大学beat365手机版官网入口网站!
回学校主页
网站首页
学院概况
学院简介
现任领导
机构设置
党建工作
教学工作
教学规章制度
教学安排
教学课题
课程建设
教材建设
质量工程
教学成果
毕业论文
表格下载
科学研究
研究项目
人才培养
研究生教育
师资队伍
杰出人才
人才招聘
研究生导师
博士后流动站
学科建设
学科建设
基础医学博士授权点
基础医学硕士授权点
生物学硕士授权点
学生管理
学生工作办公室
院团委与学生会
长学制团委与学生会
品牌活动
招生就业
研究生招生信息
就业信息
就业指南
政策法规
文化生活
当前位置:
学院文件
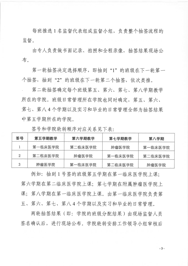
关于做好beat365手机版官网入口2023级临床医学专业(“5+3”一体化)学生轮转安排工作的通知
作者:易姗姗
校对:罗长钦
审核:王闻楚
来源:beat365手机版官网入口
发布时间: 2025-05-29
[打印]
[关闭当前页面]
上一篇:
关于做好我院2025年度岗位设置工作的通知
下一篇:
关于“2025年广西高校人体发育与疾病研究重点实验室开放课题申请”的通知